前言
最近在看 Sketch 设计稿标注插件,Sketch MeaXure 是其中比较经典的一款。
他是在多个版本的基础上迭代开发的,目前维护的仓库是:
注意:出场有 Claude Code
谱系

最开始是
https://github.com/utom/sketch-measure
后续维护版本
https://github.com/qjebbs/sketch-meaxure
又没有维护了,因此后续有人 fork 了再继续维护
这个 fork 版本一开始在 GitHub
https://github.com/hubzy/sketch-meaxure
后面不知道为啥搬到了 gitee
https://gitee.com/hubzyy/sketch-meaxure
然后还有一个 fork 版本:
https://github.com/firsthubgit/sketch-meaxure
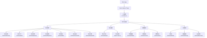
工程概述
Sketch MeaXure 是一个基于 TypeScript 开发的 Sketch 插件,用于设计规范标注和导出。该插件在原 Sketch Measure 基础上进行了优化升级,提供了更丰富的标注功能和更友好的导出体验。
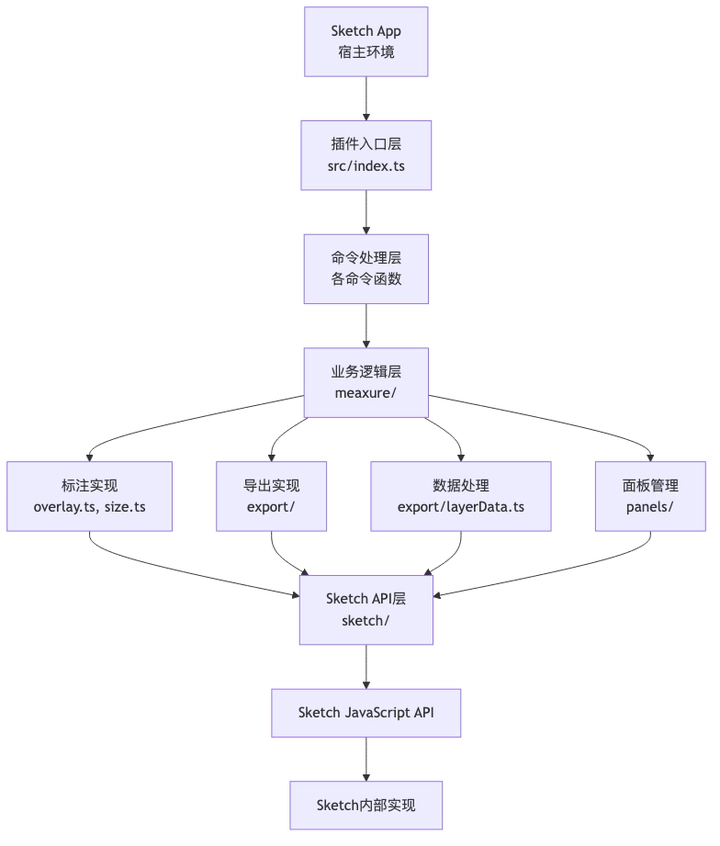
主要目录结构
| 目录 | 功能说明 |
|---|---|
| src/ | 主要源代码目录 |
| src/meaxure/ | 核心业务逻辑 |
| src/meaxure/export/ | 导出相关功能 |
| src/meaxure/panels/ | 面板管理 |
| src/sketch/ | Sketch API 封装 |
| src/webviewPanel/ | WebView 面板管理 |
| ui/ | 前端界面资源 |
| resources/ | 插件资源文件 |
技术特点
- 使用 TypeScript 开发,类型安全
- 采用 Sketch JavaScript API,兼容性良好
- 模块化设计,功能职责清晰
- 支持国际化 (中文/英文)
- 提供丰富的快捷键支持
核心功能模块
- 标注功能: 提供区域、尺寸、间隔、属性、备注、坐标、切图等多种标注类型
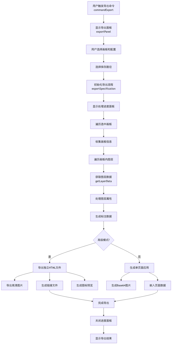
- 导出功能: 支持高级模式和普通模式导出 HTML 规范文档
- 管理功能: 标注图层的显示/隐藏、锁定/解锁、清除等管理操作
- 设置功能: 提供插件配置和个性化设置
- 帮助功能: 重命名旧版标注、插件主页、意见反馈等
1. 整体架构流程图

2. 核心功能模块流程图

3. 标注功能详细流程

4. 导出功能详细流程

5. 数据处理流程

6. 用户交互流程

7. 技术架构层次

参考资料
- 如何 debug 一个 sketch 插件 Sketch Developer — Debug a plugin